
各地级以上市人民政府,省有关单位:
为推进全国一体化算力网络粤港澳大湾区国家枢纽节点建设,推动我省“十四五”时期数据中心合理布局、供需平衡、绿色集约和互联互通,实现全省数据中心高质量发展,经省人民政府同意,现结合我省实际提出如下意见。
一、总体要求
深入学习贯彻习近平总书记关于建设全国一体化大数据中心的重要讲话精神,贯彻落实党中央、国务院关于加强新型基础设施建设的决策部署,以有力支撑全省经济社会各领域数字化转型发展、建设数字强省为目标,以建设全国一体化算力网络国家枢纽节点为抓手,引导我省数据中心科学合理布局、集约集聚建设、绿色低碳发展,形成技术先进、布局合理、供需匹配、安全可靠的数据中心发展格局,构建与经济社会数字化发展需要相适应的数据中心资源和算力供给体系。
二、基本原则
需求牵引,适度超前。根据市场实际需求,着眼巩固提升广东数字经济发展优势、加快建设数字广东的目标,适度超前布局,预留发展空间,数据中心总体供给规模与经济社会数字化发展需求基本匹配。
集约集聚,绿色低碳。加强对数据中心布局建设的统筹规划,推动数据中心有序发展、合理布局,引导数据中心集约化、规模化、绿色化发展。
应用导向,科学布局。以满足业务应用为导向,进一步提升数据中心布局与算力供给的科学性适配性,构建与所承载业务匹配的数据中心资源和算力分层分级供给体系。
区域协同,互促互补。坚持全国一盘棋,积极参与“东数西算”工程,深化东西部算力协同合作。坚持全省一体化,建设国家枢纽节点数据中心集群,促进省内数据中心协调发展。
数网一体,能算协同。一体化推进数据中心和网络建设,以数据中心高速互联互通为导向,积极推进网络架构和路由优化,扩展国家枢纽节点数据中心集群内拓外联通道,推动优化网络结算机制,协同推进数据中心电力配套网络建设。
三、布局目标
到2025年,全省基本形成空间布局科学合理、规模体量与数字化发展需求相适应、算力资源供给结构与业务需求相匹配、绿色低碳和自主可控水平显著提升的数据中心布局。
空间布局方面,建立包含国家枢纽节点数据中心集群、城市数据中心和边缘计算中心、西部地区国家枢纽节点三个层次数据中心的空间布局结构。其中:
(一)国家枢纽节点数据中心集群。主要建设承载低时延类业务(时延要求小于20ms)的大型、超大型(规模不少于3000机架,折合为2.5kW标准机架计算,下同)数据中心,少量建设承载中时延类业务(时延要求20-50ms)且确需在省内的大型、超大型数据中心。
(二)城市数据中心和边缘计算中心。国家枢纽节点数据中心集群之外的其他地市,主要建设支撑城市实时响应、承载极低时延类业务(时延要求小于10ms)且确需在本地的城市数据中心和边缘计算中心(规模3000机架以下)。
(三)通过西部地区国家枢纽节点解决部分数据中心算力需求。按照国家“东数西算”工程要求,将部分承载中时延类业务(时延要求50-200ms)以及高时延类业务(时延要求大于200ms)的数据中心需求向西部地区转移。
绿色节能方面,全省数据中心绿色节能水平显著提升,国家枢纽节点数据中心集群内数据中心平均PUE值(电源使用效率值)不高于1.25,其他数据中心PUE值应符合最新能效限定值和能效等级国家标准。全省数据中心平均上架率力争达到80%,可再生能源使用率显著提升。
四、主要任务
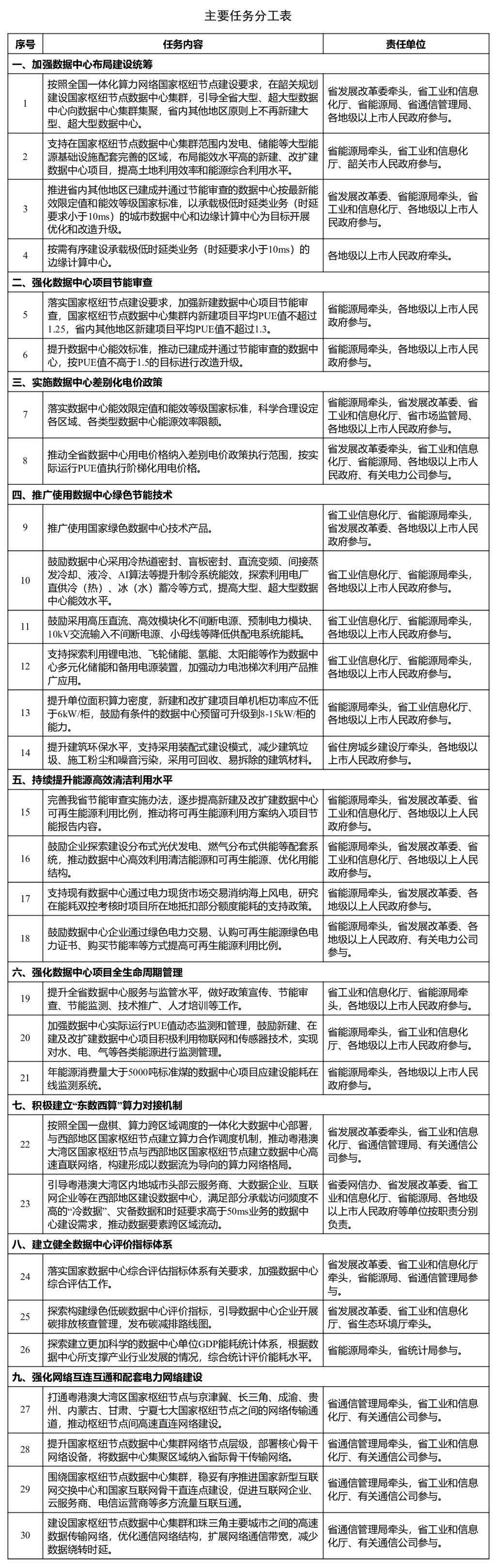
(一)加强数据中心布局建设统筹。按照全国一体化算力网络国家枢纽节点建设要求,在韶关规划建设国家枢纽节点数据中心集群,引导全省大型、超大型数据中心向数据中心集群集聚,省内其他地区原则上不再新建大型、超大型数据中心。支持在国家枢纽节点数据中心集群范围内发电、储能等大型能源基础设施配套完善的区域,布局能效水平高的新建、改扩建数据中心项目,提高土地利用效率和能源综合利用水平。推进省内其他地区已建成并通过节能审查的数据中心按最新能效限定值和能效等级国家标准,以承载极低时延类业务(时延要求小于10ms)的城市数据中心和边缘计算中心为目标开展优化和改造升级。按需有序建设承载极低时延类业务(时延要求小于10ms)的边缘计算中心。
(二)强化数据中心项目节能审查。落实国家枢纽节点建设要求,加强新建数据中心项目节能审查,国家枢纽节点数据中心集群内新建项目平均PUE值不超过1.25,省内其他地区新建项目平均PUE值不超过1.3。提升数据中心能效标准,推动已建成并通过节能审查的数据中心,按PUE值不高于1.5的目标进行改造升级。
(三)实施数据中心差别电价政策。落实数据中心能效限定值和能效等级国家标准,科学合理设定各区域、各类型数据中心能源效率限额。推动全省数据中心用电价格纳入差别电价政策执行范围,按实际运行PUE值执行阶梯化用电价格。
(四)推广使用数据中心绿色节能技术。推广使用国家绿色数据中心技术产品。鼓励数据中心采用冷热道密封、盲板密封、直流变频、间接蒸发冷却、液冷、AI算法等提升制冷系统能效,探索利用电厂直供冷(热)、冰(水)蓄冷等方式,提高大型、超大型数据中心能效水平。鼓励采用高压直流、高效模块化不间断电源、预制电力模块、10kV交流输入不间断电源、小母线等降低供配电系统能耗。支持探索利用锂电池、飞轮储能、氢能、太阳能等作为数据中心多元化储能和备用电源装置,加强动力电池梯次利用产品推广应用。提升单位面积算力密度,新建和改扩建项目单机柜功率应不低于6kW/柜,鼓励有条件的数据中心预留可升级到8-15kW/柜的能力。提升建筑环保水平,支持采用装配式建设模式,减少建筑垃圾、施工粉尘和噪音污染,采用可回收、易拆除的建筑材料。
(五)持续提升能源高效清洁利用水平。完善我省节能审查实施办法,逐步提高新建及改扩建数据中心可再生能源利用比例,推动将可再生能源利用方案纳入项目节能报告内容。鼓励企业探索建设分布式光伏发电、燃气分布式供能等配套系统,推动数据中心高效利用清洁能源和可再生能源、优化用能结构。支持现有数据中心通过电力现货市场交易消纳海上风电,研究在能耗双控考核时项目所在地抵扣部分额度能耗的支持政策。鼓励数据中心企业通过绿色电力交易、认购可再生能源绿色电力证书、购买节能率等方式提高可再生能源利用比例。
(六)强化数据中心项目全生命周期管理。提升全省数据中心服务与监管水平,做好政策宣传、节能审查、节能监测、技术推广、人才培训等工作。加强数据中心实际运行PUE值动态监测和管理,鼓励新建、在建及改扩建数据中心项目积极利用物联网和传感器技术,实现对水、电、气等各类能源监测管理。年能源消费量大于5000吨标准煤的数据中心项目应建设能耗在线监测系统。
(七)积极建立“东数西算”算力对接机制。按照全国一盘棋、算力跨区域调度的一体化大数据中心部署,与西部地区国家枢纽节点建立算力合作调度机制,推动粤港澳大湾区国家枢纽节点与西部地区国家枢纽节点建立数据中心高速直联网络,构建形成以数据流为导向的算力网络格局。引导粤港澳大湾区内地城市头部云服务商、大数据企业、互联网企业等在西部地区建设数据中心,满足部分承载访问频度不高的“冷数据”、灾备数据和时延要求高于50ms业务的数据中心建设需求,推动数据要素跨区域流动。
(八)建立健全数据中心评价指标体系。落实国家数据中心综合评估指标体系有关要求,加强数据中心综合评估工作。探索构建绿色低碳数据中心评价指标,引导数据中心企业开展碳排放核查管理,发布碳减排路线图。探索建立更加科学的数据中心单位GDP能耗统计体系,根据数据中心所支撑产业行业发展的情况,综合统计评价能耗水平。
(九)强化网络互连互通和配套电力网络建设。打通粤港澳大湾区国家枢纽节点与京津冀、长三角、成渝、贵州、内蒙古、甘肃、宁夏七大国家枢纽节点之间的网络传输通道,推动枢纽节点间高速直连网络建设。提升国家枢纽节点数据中心集群网络节点层级,部署核心骨干网络设备,将数据中心集聚区域纳入省际骨干传输网络。围绕国家枢纽节点数据中心集群,稳妥有序推进国家新型互联网交换中心和国家互联网骨干直连点建设,促进互联网企业、云服务商、电信运营商等多方流量互联互通。建设国家枢纽节点数据中心集群和珠三角主要城市之间的高速数据传输网络,优化通信网络结构,扩展网络通信带宽,减少数据绕转时延。引导数据中心建设和全省电力网络规划联动布局、协同运行,加强供电基础设施建设,推进数据中心专用的 110kV、220kV变电站规划建设,保障数据中心用电容量和用电设施需求。
五、保障措施
(一)加强组织领导。在省加快数字化发展工作领导小组的统一领导下,建立包括发展改革、网信、工业和信息化、通信管理、能源等主管部门,相关地市政府以及电信运营商、电力企业在内的跨部门、跨地市数据中心统筹协同工作机制,探索建立跨省沟通协调机制,推动形成与全国一体化算力网络国家枢纽节点建设需求相适应的数据中心管理协调体系。各主管部门抓紧研究制定相关配套政策措施,确保各项任务落地实施。
(二)强化要素保障。加强对全国一体化算力网络国家枢纽节点建设能耗、土地、供水、电力等要素支持,对纳入国家枢纽节点数据中心集群的项目由国家和省统一解决能耗指标。统筹利用现有财政资金,支持数据中心节能降碳升级改造。
(三)提升安全水平。大力推广自主安全可控服务器芯片、操作系统、数据库、中间件、云操作系统以及油机、不间断电源等数据中心软硬件产品,大力培育发展自主安全可控的数据中心生态。
(四)促进多元投入。发挥电信运营商、互联网企业、第三方IDC运营商、云计算服务商等各类市场主体作用,支持社会资本参与国家枢纽节点数据中心集群以及省内其他符合布局要求的数据中心建设。鼓励金融机构加大资金支持力度,支持符合条件的企业通过上市、发行公司信用类债券等方式融资。引导优秀项目参与基础设施领域不动产投资信托基金(REITs)试点工作。
(五)加快人才培养。完善与数据中心建设运营全流程、各环节需求相适应的多层次人才培养体系,加大普通高校、职业院校相关专业人才培养力度。支持相关企业、培训机构开展数据中心运维、能源管理等方面人才培养培训。
附件:主要任务分工表
广东省发展改革委 广东省工业和信息化厅
2022年12月2日
附件
