
为有效解决5G应用安全发展的痛点难点问题,辐射带动5G应用安全技术和产品供给整体能力提升,护航5G应用扬帆远航,工业和信息化部网络安全管理局充分发挥5G应用安全创新示范中心的作用,面向首批9个中心开展2022年5G应用安全创新任务揭榜工作。
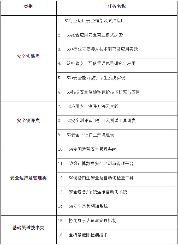
2022年5G应用安全创新任务包括安全实践、安全测评、安全运维及管理、基础关键技术4类16项任务,预期通过2年时间的集中攻关,突破形成一批标志性5G应用安全技术、产品、服务和解决方案,为5G应用安全创新发展树立标杆。
本次5G应用安全创新任务揭榜工作分为揭榜申报、遴选公示、揭榜实施和成果评价4个阶段。目前已进入揭榜申报工作阶段,各5G应用安全创新示范中心自主选择申报的创新任务,经地方通信管理局、工业和信息化主管部门推荐,由工业和信息化部网络安全管理局组织行业专家和专业机构进行评审,择优确定揭榜单位名单。
2022年5G应用安全创新任务清单
